| 索引号: |
113401020029922420-202603-00006 |
信息分类: |
行政审批分表和流程图 |
| 发布机构: |
瑶海区人力资源和社会保障局 |
生成日期: |
2026-03-16 |
| 文 号: |
,, |
有效性: |
有效 |
| 生效时间: |
有效 |
废止时间: |
暂无 |
| 名 称: |
【流程图】瑶海区人社局行政许可办理流程图 |
失效时间: |
暂无 |
| 关键词: |
|
| 索引号: |
113401020029922420-202603-00006 |
| 信息分类: |
行政审批分表和流程图 |
| 发布机构: |
瑶海区人力资源和社会保障局 |
| 生成日期: |
2026-03-16 |
| 名 称: |
【流程图】瑶海区人社局行政许可办理流程图 |
| 失效时间: |
暂无 |
| 有效性: |
有效 |
| 生效时间: |
有效 |
| 废止时间: |
暂无 |
| 文 号: |
,, |
| 关键词: |
|
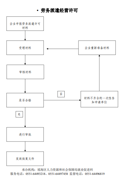
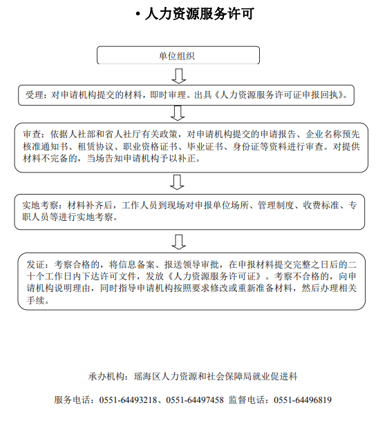
【流程图】瑶海区人社局行政许可办理流程图
发布时间: 2026-03-16 17:10 信息来源: 瑶海区人力资源和社会保障局