| 索引号: |
11340102MB1575076Y-202108-00005 |
信息分类: |
部门项目 |
| 发布机构: |
瑶海区退役军人事务局 |
生成日期: |
2021-08-30 |
| 文 号: |
,, |
有效性: |
有效 |
| 生效时间: |
有效 |
废止时间: |
暂无 |
| 名 称: |
瑶海区退役军人事务局2020年度项目支出绩效自评报告 |
失效时间: |
暂无 |
| 关键词: |
|
| 索引号: |
11340102MB1575076Y-202108-00005 |
| 信息分类: |
部门项目 |
| 发布机构: |
瑶海区退役军人事务局 |
| 生成日期: |
2021-08-30 |
| 名 称: |
瑶海区退役军人事务局2020年度项目支出绩效自评报告 |
| 失效时间: |
暂无 |
| 有效性: |
有效 |
| 生效时间: |
有效 |
| 废止时间: |
暂无 |
| 文 号: |
,, |
| 关键词: |
|
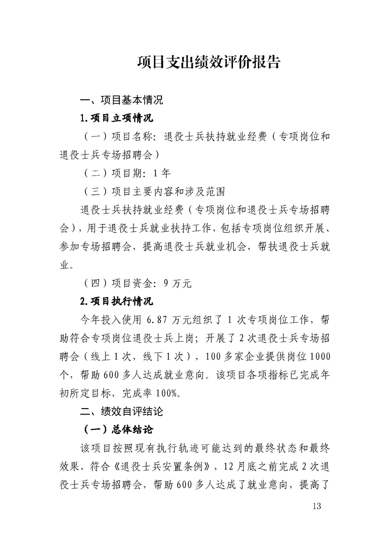
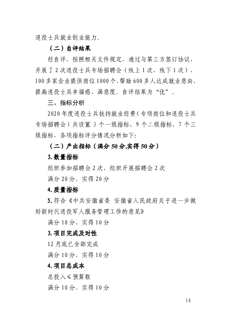
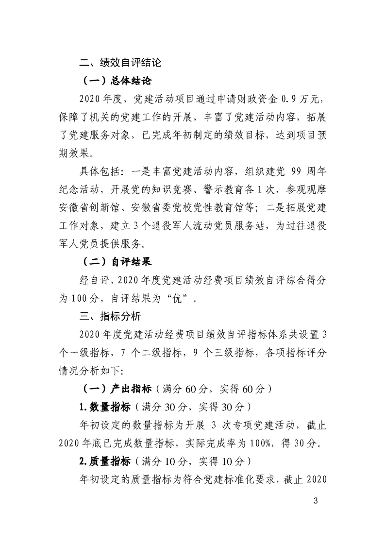
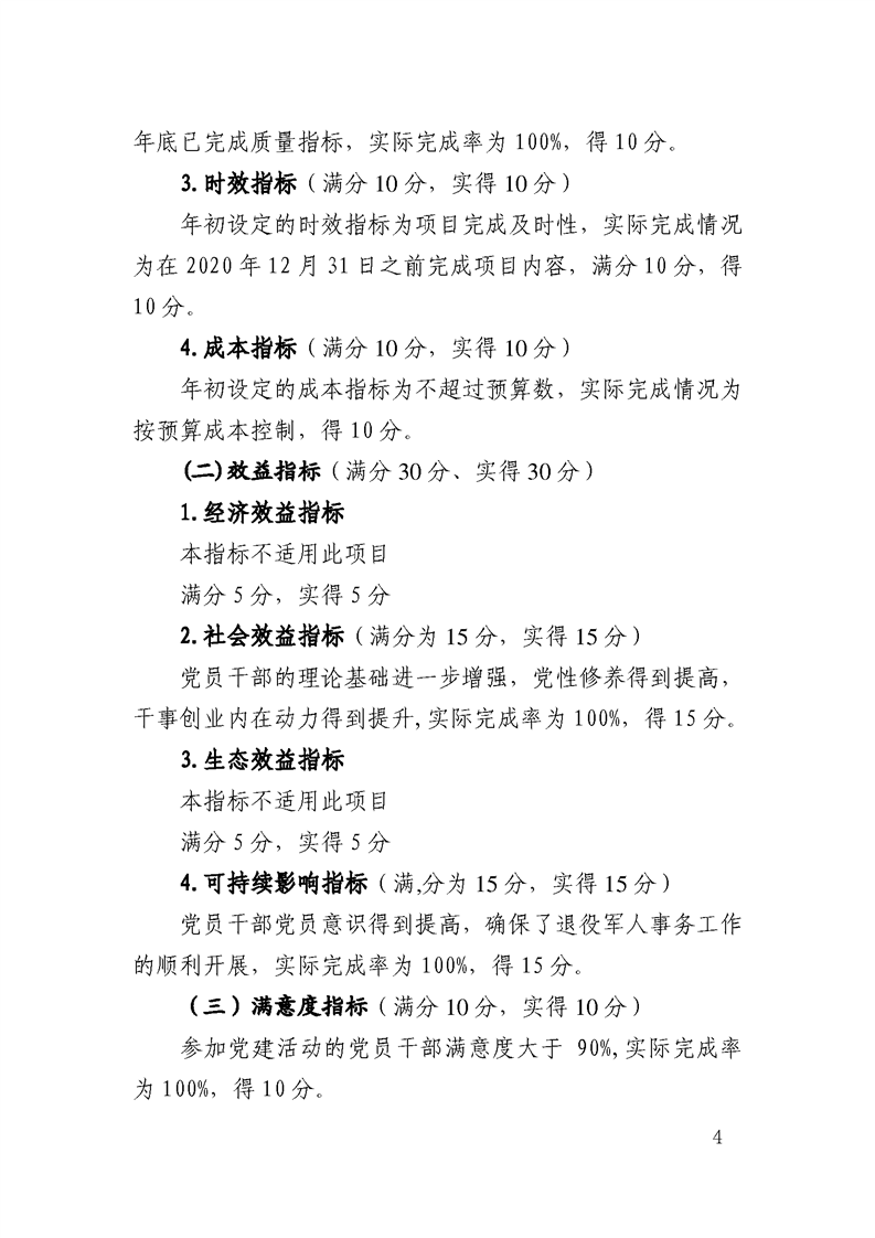
瑶海区退役军人事务局2020年度项目支出绩效自评报告
发布时间: 2021-08-30 09:44 信息来源: 瑶海区退役军人事务局