2025年7月1日12时30分许,瑶海区方庙街道临泉路与泗州路交口,合肥御包坊餐饮有限公司发生一起安装油烟净化设备触电事故,造成1人死亡。
依据《中华人民共和国安全生产法》《生产安全事故报告和调查处理条例》(国务院令第493号)和《合肥市人民政府办公厅关于进一步加强生产安全事故报告和调查处理工作的通知》(合政办秘﹝2016﹞96号)要求,瑶海区政府成立了瑶海区“7·1”触电事故调查组(以下简称事故调查组),以区应急管理局任组长单位,区监察委员会为副组长单位,公安瑶海分局、区总工会、方庙街道办事处为成员单位,并聘请了相关方面的专家参与事故调查工作。
事故调查组按照“四不放过”和“科学严谨、依法依规、实事求是、注重实效”的原则,通过现场勘查、调查取证、查阅资料、询问证人、综合分析,查明了事故发生的经过、原因、人员伤亡情况,认定了事故性质和责任,提出了对有关责任人员和单位的处理建议及事故整改和防范措施。
经调查认定,瑶海方庙合肥御包坊餐饮有限公司“7·1”触电事故是一起因作业人员违规带电作业造成的一般触电生产安全责任事故。报告如下:
一、事故基本情况
(一)项目概况
合肥御包坊餐饮有限公司(以下简称“御包坊餐饮公司”)位于瑶海区方庙街道临泉路胜利农贸市场一层,2025年5月23日注册登记,店铺建筑面积约200平方米,事发前正在装修,计划从事餐饮销售,主要负责人王某呈。
5月19日,御包坊餐饮公司与合肥市瑶海区焕新之家住宅室内装饰装修经营部签订装修合同(不包含油烟净化设备安装项目),包工包料,费用4万余元,装修内容主要是墙地面改造、吊顶、柜台、水电改造等,工期从5月20日至6月5日,期间因御包坊餐饮公司股权变更问题,一度施工停滞,6月21日恢复施工,截至事发前,装修已近收尾。
6月25日,御包坊餐饮公司负责人王某呈联系合肥遂通环保设备有限公司销售业务负责人蒯某程,现场商谈店内油烟净化设备订购、安装事宜。6月26日,王某呈与蒯某程协商一致,约定“总价10000元,包含人工辅料安装运输”、“定金5000剩余尾款安装调试结束后,付清费用”,御包坊餐饮公司支付定金5000元至遂通设备公司账户。6月29日,蒯某程安排周某年(死者)至御包坊餐饮公司安装油烟净化设备。
(二)事故相关单位概况
1.业主单位
合肥御包坊餐饮有限公司,成立于2025年5月23日,住所安徽省合肥市瑶海区方庙街道临泉路胜利农贸市场一层,法定代表人王某呈,计划从事小吃、快餐业务,事发时该店铺尚未营业,处于装修状态。
2.装修施工单位
合肥市瑶海区焕新之家住宅室内装饰装修经营部(以下简称“焕新之家经营部”),系个体工商户,成立于2024年10月14日,住所安徽省合肥市瑶海区方庙街道临泉路与泗水路交口汪塘农贸市场A区*号,经营者王某,主要从事装修业务。
3.设备销售单位
合肥遂通环保设备有限公司(以下简称“遂通设备公司”),成立于2018年11月15日,住所安徽省合肥市经济技术开发区芙蓉路北、合安路西芙蓉名园*幢*室,法定代表人蒯某权,销售业务负责人蒯某程(蒯某权之子),主要从事净化器、箱式风机、工业类风机、消防风机、餐饮风机销售、设计、安装与维修。
4.设备安装方
周某年、黄某萍夫妻,系自然人,长期从事油烟净化设备安装工作,自备运输车辆及工具,独立开展生产经营活动。周某年本人不具备特种作业人员资格(电工作业)。
(三)事故相关单位安全管理情况
1.御包坊餐饮公司
事发时该店铺尚未营业,处于装修状态,装修前向店铺所在物业公司进行了备案登记,与焕新之家经营部签订了装修施工合同,约定了各自安全职责。
2.焕新之家经营部
与御包坊餐饮公司签订了装修施工合同,约定了各自安全职责,其施工内容不包含事发油烟净化设备安装。但装修施工中存在配电箱部分断路器控制对象标识不齐全、插座回路未安装漏电保护器、现场电气开关无明确标识的事故隐患。
3.遂通设备公司
将事发油烟净化设备安装项目发包给周某年,未与其签订专门的安全生产管理协议,未约定各自的安全生产管理职责;未对周某年安装油烟净化设备的安全生产工作统一协调、管理,未定期进行安全检查。
4.周某年、黄某萍夫妻
周某年、黄某萍系自然人从事油烟净化设备安装活动。周某年进行电工作业时未按照国家有关规定经专门的安全作业培训,未取得相应资格,作业时使用不符合国家标准或者行业标准的劳动防护用品。
(四)事故发生经过
6月29日下午,周某年来到御包坊餐饮公司店铺,计划安装油烟净化设备,并询问王某呈电表箱和预留连接油烟净化设备的线路位置,王某呈让焕新之家经营部负责电路布局人员王*向周某年交代清楚,随后周某年开始工作。
期间,周某年告知御包坊餐饮公司风机需要连接380V电缆,御包坊餐饮公司便与焕新之家经营部商议增设380V电缆,计划7月1日敷设(事发时未敷设)。
7月1日7时30分许,周某年、黄某萍夫妻来到御包坊餐饮公司店铺,继续安装油烟净化设备。周某年使用老虎钳、手持电钻等自带工具将排烟管、油烟净化器安装好,黄某萍在旁递送材料和工具,并帮助周某年攀登脚手架。12时许,周某年爬上集烟罩准备给油烟净化器连接电源线,此时黄某萍在地上收拾工具,周某年先用自带的电线连接上油烟净化器,再准备连接店内电源线时,突然黄某萍听到异响,回头一看发现周某年躺在了集烟罩上,手上在冒烟,意识到周某年触电了。
(五)事故现场情况
1.事故现场。位于瑶海区方庙街道临泉路与泗州路交口御包坊餐饮公司店铺中部北侧集烟罩区域。自店铺东门进入室内,北侧由柜台围合作为烹饪区,南侧为通道,烹饪区内放置有金属脚手架一具、便携式木梯两具,靠墙上方可见事发油烟净净化设备。

图1 店铺现场平面图

图2 事发前照片
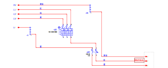
2.电气线路。御包坊餐饮公司店铺,主配电外接一路380V电缆,沿西北侧安装在配电箱中,通过NM1-250S/3300 250A塑壳断路器(见图3-1),采用三相五线制,下端连接断路器,并分路为380V和220V给店内各类用电器进行供电(见图3-2)。
|
|
|
|
图3-1 主电断路器 |
图3-2 线路电气开关 |
配电箱线路走向规范,接地、接零紧固有效,负荷设计满足使用要求。但部分断路器控制对象标识不齐全,插座回路未安装漏电保护器,现场电气开关未见明确的标识。(见图3-3)

图3-3 配电箱整体配电状态
事发现场有一具金属脚手架(图4-4),高约2.7米,无橡胶轮。靠近脚手架北侧安装有集烟罩,在集烟罩上方北侧墙体上安装有两路电源,其中一路采用三芯电缆线,线路裸露(图4-5),经排查线路,该路电缆上端未接电源(图4-6)。另一路电源线采用三根4mm2单股BV线(图4-7),红色为火线,绿色为零线,黄绿线为PE线,电压为220V,该线路上端与主配电箱右侧第七组断路器相连(图4-8、图4-10)。经检查测试,距火线端头约30mm处绝缘层有破损,带电体外露(图4-9)。
|
|
|
|
图4-4 金属脚手架 |
|
|
|
|
|
图4-5 三芯电缆线 |
图4-6 上端未接电 |
|
|
|
|
图4-7 另一路电源线 |
图4-8 上端断路器位置 |
|
|
|
图4-9 另一路火线端带电 |
|
|
|
图4-10 另一路电源线路示意图 |
3.油烟净化设备。
油烟净化设备主要由风机、油烟净化器以及集烟罩、风管、变径管、弯头、烟帽等组件构成(图5)。事发油烟净化器为东莞市洁莱美环保设备有限公司生产,产品名称为静电式餐饮业油烟净化设备,规格型号为JLM型(风量12000≤20000m3/h),采用220V电压供电。
|
|
图5 油烟净化设备结构图



(六)人员伤亡和直接经济损失
1.死亡人员情况
周某年,男,58岁,合肥市包河区人。
2.直接经济损失情况
事故造成经济损失待进一步核定。(善后未解决)
(七)其他情况
事故发生在中午,天气晴,光线良好,事故地点在室内,经分析无可能直接导致触电事故发生相关环境因素。
二、事故应急处置及评估情况
(一)事故信息接报及响应情况
7月1日12时30分许,周某年触电后,黄某萍拨打了合肥急救中心120电话。12时50分许,周某年女儿周某环在医院拨打110电话报警,随后方庙派出所民警赶到现场,对现场人员进行走访、核实情况。13时08分,接市应急指挥中心联动信息,要求核查事故情况,区应急管理局、方庙街道办事处主要领导和工作人员第一时间赶赴现场应急处置。
(二)事故现场处置情况
7月1日12时30分许,发现周某年触电后,黄某萍赶紧关闭电源,爬上脚手架抱起周某年,由于害怕一直在哭喊。隔壁店铺的工人丁某华听到哭声后赶来,丁某华让黄某萍对周某年做心肺复苏急救并拨打120电话,于是黄某萍在脚手架上对周某年进行急救同时拨打120电话,丁某华将御包坊餐饮公司店内总电源关闭。此时焕新之家经营部工人王*也来到店内,王*也立即拨打120电话,随后120救护人员到场,丁某华、王*协助急救人员将周某年从集烟罩上抬下送上救护车。周某年被送往合肥市第二人民医院(和平路院区)抢救,14时40分,经抢救无效宣告死亡。
(三)善后情况
事发后方庙街道和汪塘社区工作人员协调事故有关各方,积极协助和指导相关单位做好善后处理工作,与家属进行沟通并安抚。事发至今,区应急管理局、方庙街道、方庙派出所多次协调各方沟通善后事宜,协商未果,善后工作待进一步完成。
(四)事故应急处置评估
事故发生后,公安瑶海分局、区应急管理局、方庙街道办事处开展了应急救援工作,现场人员及时拨打了120急救电话,并对伤员进行急救。该起事故信息报送较好,各部门信息报送畅通,信息流转及时,较好的履行了各部门职责。
三、事故原因分析
(一)直接原因
周某年在电源回路标识不清的情况下,未核验确认线路是否通电,在金属脚手架上给油烟净化器连接电源线,且未使用绝缘防护用品;手部触及带电的电源线并与导电体对地联通,形成单相触电,是本起事故的直接原因。
(二)间接原因
1.周某年,安全意识淡薄,进行电工作业时未按照国家有关规定经专门的安全作业培训,未取得相应资格。
2.焕新之家经营部,未落实企业安全生产主体责任,未采取技术、管理措施,未及时发现并消除装修施工中存在配电箱部分断路器控制对象标识不齐全、插座回路未安装漏电保护器、现场电气开关无明确标识的事故隐患。
3.遂通设备公司,未落实企业安全生产主体责任,将事发油烟净化设备安装项目发包给周某年,未与其签订专门的安全生产管理协议,未约定各自的安全生产管理职责;未对周某年安装油烟净化设备的安全生产工作统一协调、管理,未定期进行安全检查。
四、有关责任单位存在的主要问题
(一)事故相关单位存在主要问题
1.焕新之家经营部,未落实企业安全生产主体责任,未采取技术、管理措施,未及时发现并消除装修施工中存在配电箱部分断路器控制对象标识不齐全、插座回路未安装漏电保护器、现场电气开关无明确标识的事故隐患。违反了《安全生产法》第四十一条第二款规定。
2.遂通设备公司,未落实企业安全生产主体责任,将事发油烟净化设备安装项目发包给周某年,未与其签订专门的安全生产管理协议,未约定各自的安全生产管理职责;未对周某年安装油烟净化设备的安全生产工作统一协调、管理,未定期进行安全检查。违反了《安全生产法》第四十九条第二款规定。
(二)地方党委政府
1.方庙街道汪塘社区居民委员会(以下简称“汪塘社区”),未认真履行属地管理责任,对辖区小散工程、零星作业情况掌握不清;巡查检查力度不够、覆盖不足,开展工作针对性不强;指导、督促物业服务企业加强日常巡查力度不够,导致小散工程和零星作业信息登记存在遗漏现象。
2.方庙街道办事处,未认真履行属地管理责任,督促指导社区、物业服务企业小散工程和零星作业信息登记工作不力;对辖区小散工程和零星作业日常安全检查、宣传教育覆盖不够,导致本该纳管的项目处于脱管状态。
五、对有关责任人员和责任单位的处理建议
(一)建议免予追究责任的人员
周某年,安全意识淡薄,进行电工作业时未按照国家有关规定经专门的安全作业培训,未取得相应资格,且未使用绝缘防护用品,对事故发生负有直接责任,鉴于其已在本次事故中死亡,建议免予追究其相关责任。
(二)对有关公职人员的处理建议
1.凌某某,中共党员,汪塘社区党委委员、副主任,负责社区物业管理工作。未认真履行职责,督促物业服务企业小散工程和零星作业信息登记工作不力。根据《中国共产党问责条例》第八条第二款第一项之规定,建议给予其通报。
2.王某某,中共党员,汪塘社区党委书记、主任,主持社区全面工作。未认真履行职责,对辖区内小散工程和零星作业信息登记存在遗漏现象失察。建议责成其向方庙街道办事处作出深刻书面检查。
3.凌某,中共党员,方庙街道办事处城市管理中心建设组长,负责建设领域安全生产工作。未认真履行职责,督促指导社区对小散工程和零星作业信息登记工作不力,日常安全检查、宣传教育覆盖不够,导致本该纳管的项目处于脱管状态。根据《中国共产党问责条例》第八条第二款第一项之规定,建议给予其通报。
4.刘某某,中共党员,方庙街道党工委委员、副主任,分管建设、环保工作。未认真履行职责,督促指导城市建设管理中心开展小散工程和零星作业纳管工作不力,对本该登记纳管的项目处于脱管状态失察。建议责成其向瑶海区政府作出深刻书面检查。
(三)建议给予行政处罚的的人员
蒯某程,遂通设备公司直接负责销售业务的主管人员,将事发油烟净化设备安装项目发包给周某年,未与其签订专门的安全生产管理协议,未约定各自的安全生产管理职责;未对周某年安装油烟净化设备的安全生产工作统一协调、管理,未定期进行安全检查。违反了《安全生产法》第四十九条第二款规定,依据《安全生产法》第一百零三条第二款[[12]]规定,建议由应急管理部门予以行政处罚。
(四)建议给予行政处罚单位
1.遂通设备公司,未落实企业安全生产主体责任,将事发油烟净化设备安装项目发包给周某年,未与其签订专门的安全生产管理协议,未约定各自的安全生产管理职责;未对周某年安装油烟净化设备的安全生产工作统一协调、管理,未定期进行安全检查。违反了《安全生产法》第四十九条第二款规定,依据《安全生产法》第一百零三条第二款规定,建议由应急管理部门予以行政处罚。
2.焕新之家经营部,未落实企业安全生产主体责任,未采取技术、管理措施,未及时发现并消除装修施工中存在配电箱部分断路器控制对象标识不齐全、插座回路未安装漏电保护器、现场电气开关无明确标识的事故隐患。违反了《安全生产法》第四十一条第二款规定,依据《安全生产法》第一百零二条规定,建议由应急管理部门予以行政处罚。
(五)其他处理建议
1.汪塘社区,未认真履行属地管理责任,建议责成其向方庙街道办事处作出深刻书面检查。
2.方庙街道办事处,未认真履行属地管理责任,建议责成其向瑶海区政府作出深刻书面检查。
六、事故整改和防范措施
(一)遂通设备公司,要认真落实企业安全生产主体责任,深刻吸取事故教训,举一反三,切实履行安全管理职责,严格遵守有关安全生产法律法规;生产经营项目发包给其他单位的,要签订专门的安全生产管理协议,约定各自的安全生产管理职责;对承包单位的安全生产工作要统一协调、管理,定期进行安全检查,发现安全问题的,应当及时督促整改,防范事故再次发生。
(二)焕新之家经营部,要严格落实企业安全生产主体责任,深刻吸取事故教训,举一反三,要建立安全风险分级管控制度,按照安全风险分级采取相应的管控措施;要建立健全并落实生产安全事故隐患排查治理制度,采取技术、管理措施,及时发现并消除事故隐患。
(三)汪塘社区,要深刻吸取事故教训,扎实推进小散工程和零星作业安全生产纳管工作,积极做好社区和企业的教育宣传,确保辖区内小散工程和零星作业施工安全,坚决防范遏制事故发生。
(四)方庙街道办事处,要深刻吸取事故教训,严格履行属地管理责任,督促企业严格落实安全生产主体责任、全面排查生产安全事故隐患;认真分析查找小散工程和零星作业领域安全监管存在的主要问题和薄弱环节,采取有效措施,堵塞安全管理漏洞,补齐工作短板,坚决扭转安全生产被动局面。
瑶海区“7·1”触电事故调查组
2025年8月4日