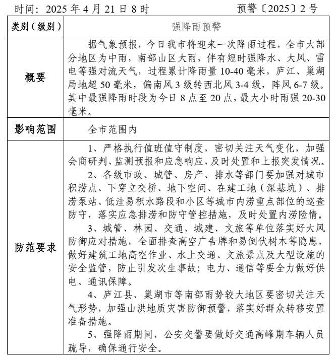
【自然灾害类】强降雨预警

| 索引号: | /202504-00014 | 信息分类: | 预警信息 |
|---|---|---|---|
| 发布机构: | 瑶海区应急管理局 | 生成日期: | 2025-04-21 |
| 文 号: | ,, | 有效性: | 有效 |
| 生效时间: | 有效 | 废止时间: | 暂无 |
| 名 称: | 【自然灾害类】强降雨预警 | ||
| 关键词: | |||
| 索引号: | /202504-00014 | ||
|---|---|---|---|
| 信息分类: | 预警信息 | ||
| 发布机构: | 瑶海区应急管理局 | ||
| 生成日期: | 2025-04-21 | ||
| 名 称: | 【自然灾害类】强降雨预警 | ||
| 有效性: | 有效 | ||
| 生效时间: | 有效 | ||
| 废止时间: | 暂无 | ||
| 文 号: | ,, | ||
| 关键词: | |||

主办单位:合肥市瑶海区人民政府办公室地址:合肥市明光路1号(邮编:230011)
联系电话:0551-64497816传真:0551-64490092网站标识码:3401020011
皖公网安备34010202600328号备案号:皖ICP备11002945号-1
COPYRIGHT 2000-2023 合肥市瑶海区人民政府版权所有
