| 索引号: |
11340102358574877T-202404-00003 |
信息分类: |
权责清单和动态调整情况 |
| 发布机构: |
瑶海区卫生健康委员会 |
生成日期: |
2026-03-26 |
| 文 号: |
,, |
有效性: |
有效 |
| 生效时间: |
有效 |
废止时间: |
暂无 |
| 名 称: |
【行政裁量基准】安徽省卫生健康行政处罚裁量权实施办法 |
失效时间: |
暂无 |
| 关键词: |
|
| 索引号: |
11340102358574877T-202404-00003 |
| 信息分类: |
权责清单和动态调整情况 |
| 发布机构: |
瑶海区卫生健康委员会 |
| 生成日期: |
2026-03-26 |
| 名 称: |
【行政裁量基准】安徽省卫生健康行政处罚裁量权实施办法 |
| 失效时间: |
暂无 |
| 有效性: |
有效 |
| 生效时间: |
有效 |
| 废止时间: |
暂无 |
| 文 号: |
,, |
| 关键词: |
|
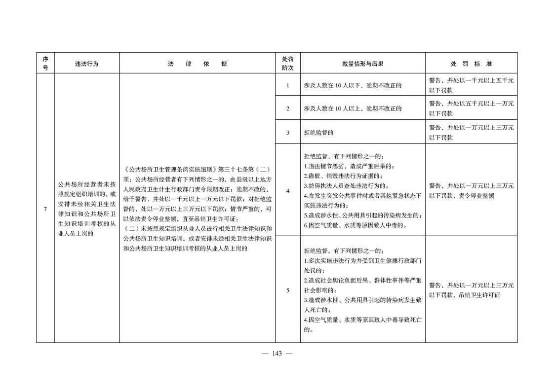
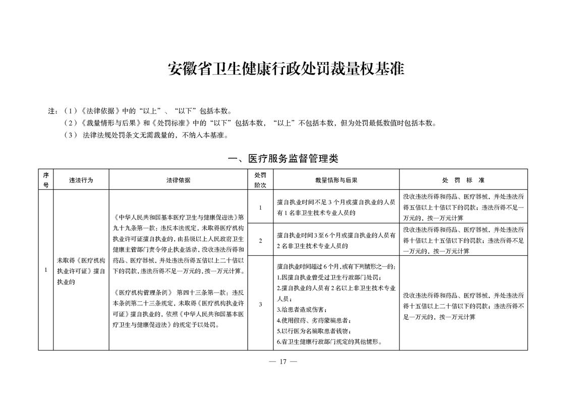
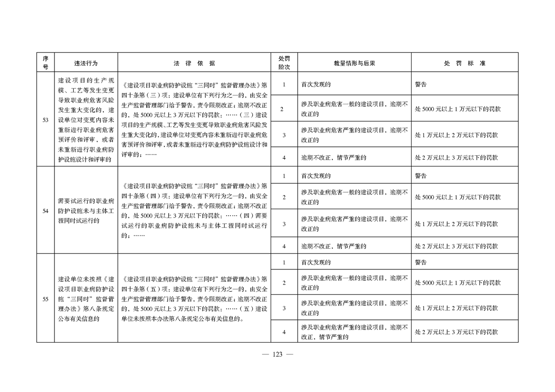
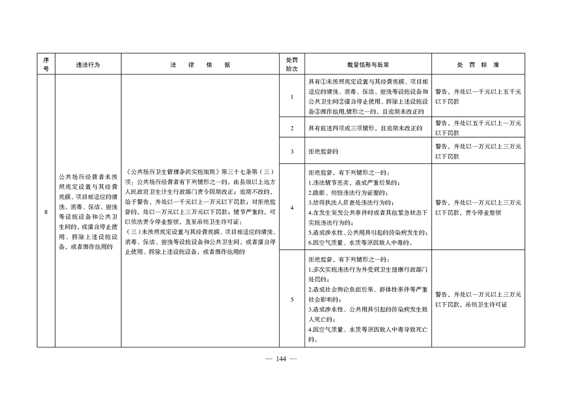
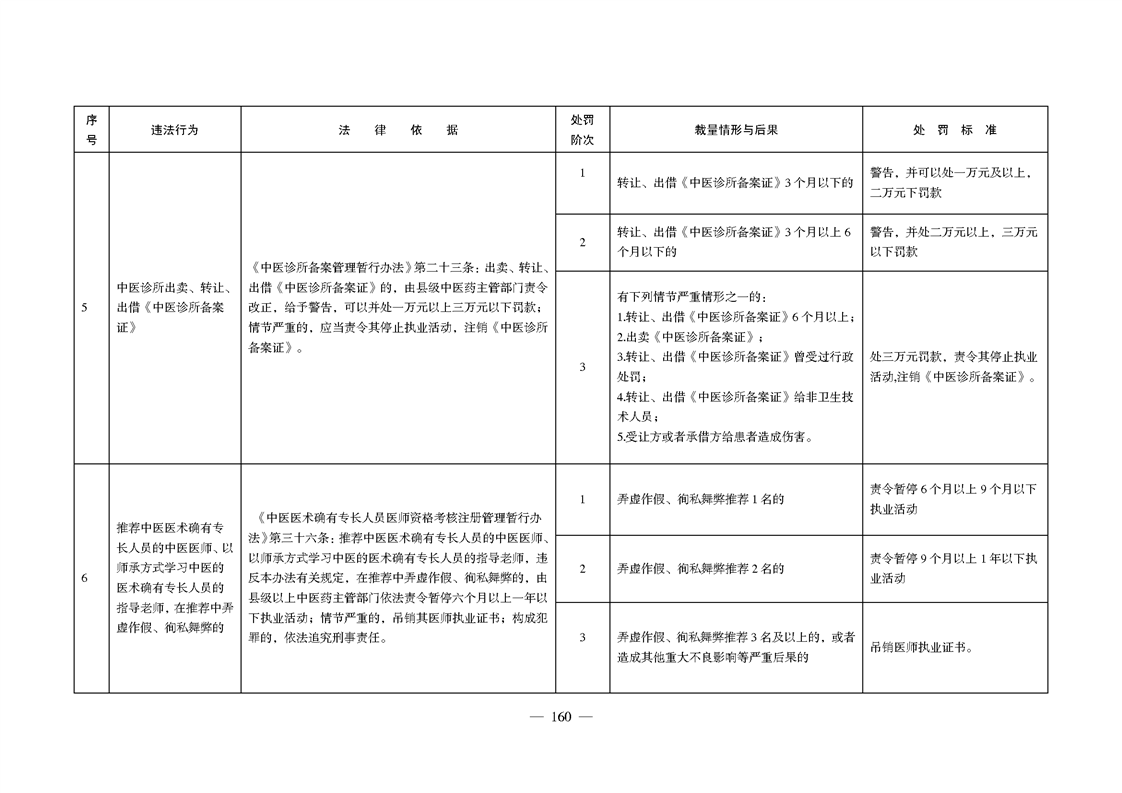
【行政裁量基准】安徽省卫生健康行政处罚裁量权实施办法
发布时间: 2026-03-26 11:08 信息来源: 瑶海区卫生健康委员会