| 索引号: |
11340102556340713k -202312-00031 |
信息分类: |
公共服务和中介服务清单 |
| 发布机构: |
瑶海区发展和改革委员会 |
生成日期: |
2023-12-29 |
| 文 号: |
,, |
有效性: |
有效 |
| 生效时间: |
有效 |
废止时间: |
暂无 |
| 名 称: |
瑶海区发展和改革委员会公共服务清单(2023年版) |
失效时间: |
暂无 |
| 关键词: |
|
| 索引号: |
11340102556340713k -202312-00031 |
| 信息分类: |
公共服务和中介服务清单 |
| 发布机构: |
瑶海区发展和改革委员会 |
| 生成日期: |
2023-12-29 |
| 名 称: |
瑶海区发展和改革委员会公共服务清单(2023年版) |
| 失效时间: |
暂无 |
| 有效性: |
有效 |
| 生效时间: |
有效 |
| 废止时间: |
暂无 |
| 文 号: |
,, |
| 关键词: |
|
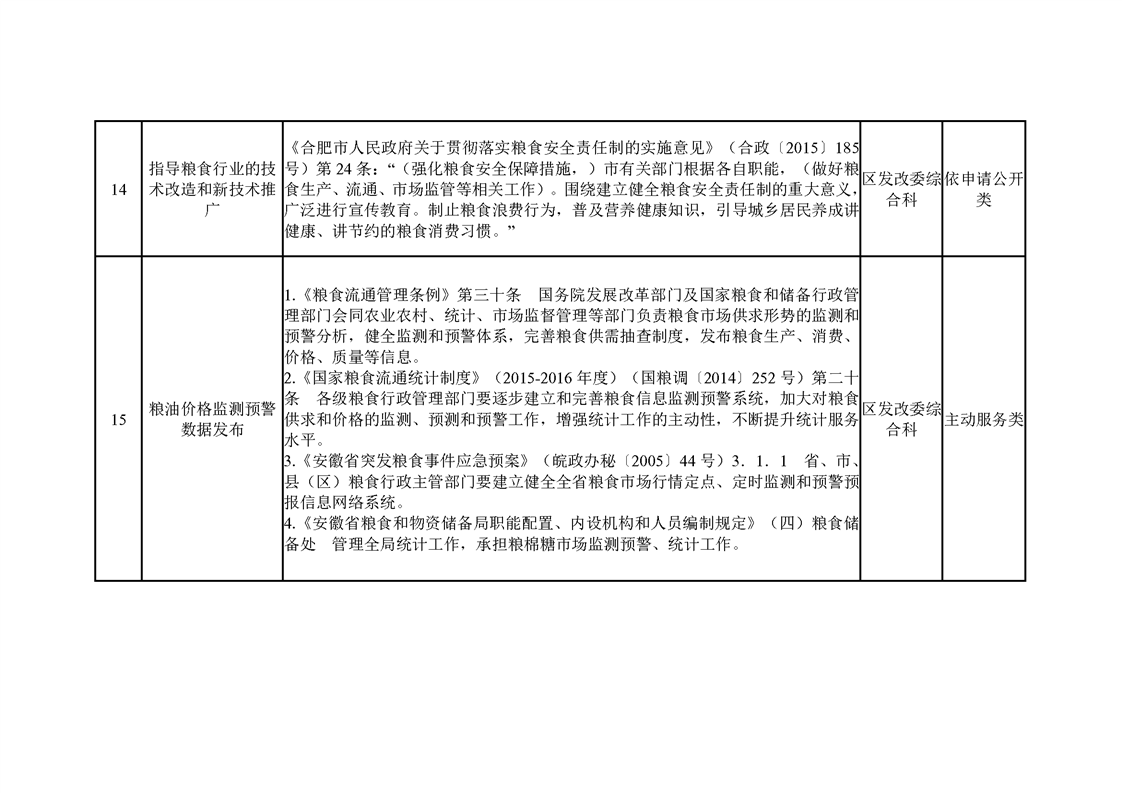
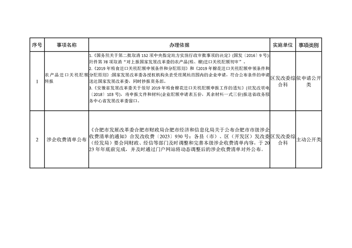
瑶海区发展和改革委员会公共服务清单(2023年版)
发布时间: 2023-12-29 17:47 信息来源: 瑶海区发展和改革委员会