索引号: |
11340102556340713k /202509-00011 |
信息分类: |
企业投资项目备案 |
发布机构: |
瑶海区发展和改革委员会 |
生成日期: |
2025-09-25 |
文 号: |
,, |
有效性: |
有效 |
生效时间: |
有效 |
废止时间: |
暂无 |
名 称: |
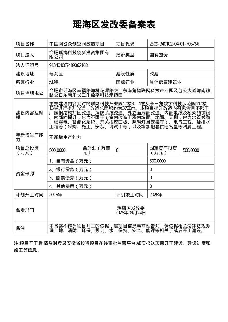
中国网谷众创空间改造项目备案表 |
失效时间: |
暂无 |
关键词: |
|
索引号: |
11340102556340713k /202509-00011 |
信息分类: |
企业投资项目备案 |
发布机构: |
瑶海区发展和改革委员会 |
生成日期: |
2025-09-25 |
名 称: |
中国网谷众创空间改造项目备案表 |
失效时间: |
暂无 |
有效性: |
有效 |
生效时间: |
有效 |
废止时间: |
暂无 |
文 号: |
,, |
关键词: |
|
中国网谷众创空间改造项目备案表
发布时间: 2025-09-25 10:52 信息来源: 瑶海区发展和改革委员会