| 索引号: |
11340102556340713k /202603-00001 |
信息分类: |
企业投资项目备案 |
| 发布机构: |
瑶海区发展和改革委员会 |
生成日期: |
2026-03-09 |
| 文 号: |
,, |
有效性: |
有效 |
| 生效时间: |
有效 |
废止时间: |
暂无 |
| 名 称: |
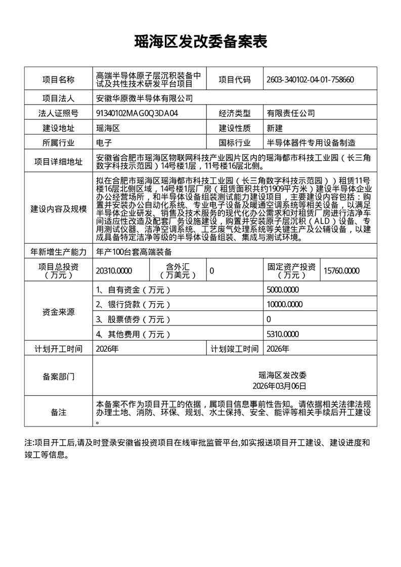
高端半导体原子层沉积装备中试及共性技术研发平台项目 |
失效时间: |
暂无 |
| 关键词: |
|
| 索引号: |
11340102556340713k /202603-00001 |
| 信息分类: |
企业投资项目备案 |
| 发布机构: |
瑶海区发展和改革委员会 |
| 生成日期: |
2026-03-09 |
| 名 称: |
高端半导体原子层沉积装备中试及共性技术研发平台项目 |
| 失效时间: |
暂无 |
| 有效性: |
有效 |
| 生效时间: |
有效 |
| 废止时间: |
暂无 |
| 文 号: |
,, |
| 关键词: |
|
高端半导体原子层沉积装备中试及共性技术研发平台项目
发布时间: 2026-03-09 15:54 信息来源: 瑶海区发展和改革委员会