| 索引号: |
11340102556340713k -202309-00002 |
信息分类: |
专项规划 |
| 发布机构: |
瑶海区发展和改革委员会 |
生成日期: |
2023-11-07 |
| 文 号: |
,, |
有效性: |
有效 |
| 生效时间: |
有效 |
废止时间: |
暂无 |
| 名 称: |
【专项规划】瑶海区“十四五”养老产业和事业发展规划 |
失效时间: |
暂无 |
| 关键词: |
|
| 索引号: |
11340102556340713k -202309-00002 |
| 信息分类: |
专项规划 |
| 发布机构: |
瑶海区发展和改革委员会 |
| 生成日期: |
2023-11-07 |
| 名 称: |
【专项规划】瑶海区“十四五”养老产业和事业发展规划 |
| 失效时间: |
暂无 |
| 有效性: |
有效 |
| 生效时间: |
有效 |
| 废止时间: |
暂无 |
| 文 号: |
,, |
| 关键词: |
|
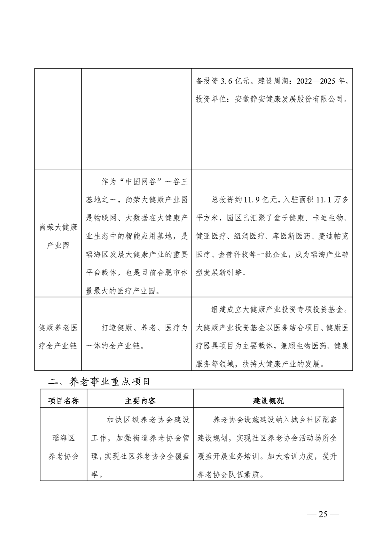
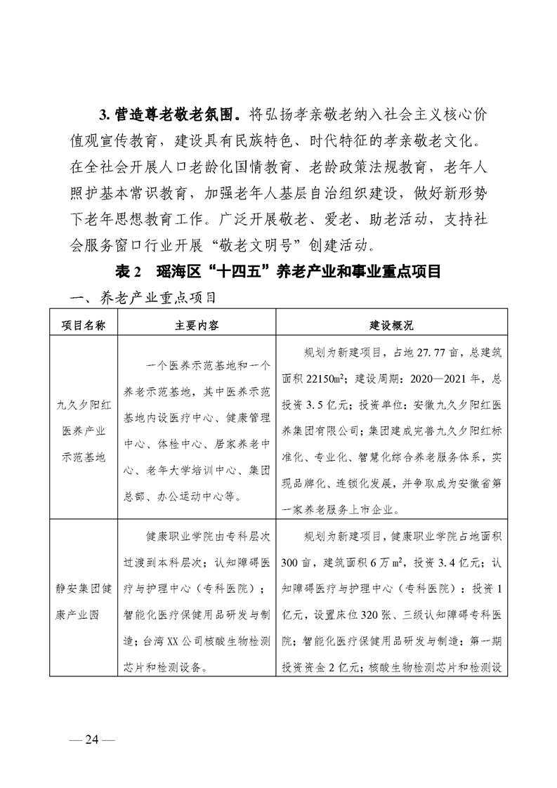
【专项规划】瑶海区“十四五”养老产业和事业发展规划
发布时间: 2023-11-07 15:49 信息来源: 瑶海区民政局